満足できる家づくりを実現するためには、正しい手順とポイントがあります。
今回は、土地をお持ちでない方が注文住宅を建てる際の、理想的な進め方を図にまとめてみました。
この順番を誤ってしまうと、家づくりの難易度が一気に上がり、
「ありきたりの家ができてしまった」「予算オーバーで苦しくなった」「何年経っても前に進まない」などの失敗につながりやすくなります。
下記のフロー図と合わせて、私が特に大切だと感じているポイントを3つ紹介していきます!
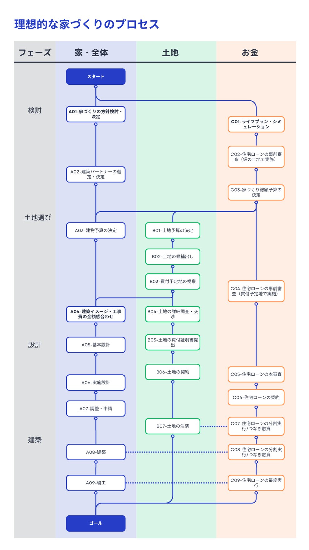
理想的な家づくりの流れ
    
【家・全体】
A01-家づくりの方針検討・決定
A02-建築パートナーの選定・決定
A03-建物予算の決定
A04-建築イメージ・工事費の金額感合わせ
A05-基本設計
A06-実施設計
A07-調整・申請
A08-建築
A09-竣工
【土地】
B01-土地予算の決定
B02-土地の候補出し
B03-買付予定地の視察
B04-土地の詳細調査・交渉
B05-土地の買付証明書提出
B06-土地の契約
B07-土地の決済
【お金】
C01-ライフプラン・シミュレーション
C02-住宅ローンの事前審査(仮の土地で実施)
C03-家づくり総額予算の決定
C04-住宅ローンの事前審査(買付予定地で実施)
C05-住宅ローンの本審査
C06-住宅ローンの契約
C07-住宅ローンの分割実行/つなぎ融資(土地)
C08-住宅ローンの分割実行/つなぎ融資(建築)
C09-住宅ローンの最終実行
家づくり成功のための3つのポイント
ポイント① A01 - 家づくりの方針検討・決定
家づくりの最初の一歩は、自分たちの希望を言語化することです。
「どんな暮らしがしたいか」「何を大切にしたいか」をあらかじめ整理しておくことで、
以降の土地選びや建築プランにも一貫性を持たせやすくなり、ブレずに進めることができます。
ここで方針検討をしておくことで、以降の情報収集でも「本当に必要な情報」が集まりやすくなります。
このプロセスを飛ばしてしまうと、後から「やっぱり違った…」と後悔する原因になるため、最初にしっかり時間を取りましょう。
詳しくは「家づくりの方針のつくり方」を参考にしてください。
ポイント② C01 - ライフプラン・シミュレーション
家づくりにかけられる**「総額予算」**は、序盤で明確にしておくことをお勧めします。
そのために必要なのが、ライフプラン・シミュレーションです。
    住宅ローンだけでなく、将来かかる教育費や老後資金も見据えたうえで、「家づくりに使える金額」を明確にしましょう。
    そのうえで、限られた予算の中でどう資金を配分すれば、より良い家が建てられるかを前向きに考えていきます。
資金面で不安を抱えたまま進める家づくりではなく、安心感を持ちながら楽しく家づくりを進められるようになります。
詳しくは「家づくりの予算設定に自信を持とう」を参考にしてください。
ポイント③ A04 - 建築イメージ・工事費の金額感合わせ
土地を購入する前に、建築パートナーと建築イメージや工事費の金額感をすり合わせること。
これは注文住宅成功の大事なポイントです。
土地にはそれぞれ特徴があります。その特徴をうまく活かすのも注文住宅の醍醐味です。
また、高低差・接道状況・法規制・地盤などにより建築費や付帯工事費が変わります。
設計目線で土地を読み解き、**「この土地ならこのくらい建築費、付帯工事費がかかる」**という見立てを持ったうえで購入を判断できると、後からの予想外の出費リスクを大幅に減らすことができます。
詳しくは「土地を評価するコツと手順」を参考にしてください。
まとめ
家づくりは「家を建てること」だけではなく、
暮らしをつくるための大きなプロジェクトです。
漫然と進めるのではなく、全体像を把握し、大事なポイントに向き合って進めてみましょう。きっと、満足のいく家づくりが一気に近づきます!
興味を持った方は、ぜひこの理想のプロセスを参考に、家づくりをスタートしてみてください。
